普洱市投資基金管理有限公司
2024年市場化選聘工作人員報名時間延長及適當放寬
招聘條件的補充公告
根據《普洱市投資基金管理有限公司2024年市場化選聘工作人員》的報名情況,經研究,決定:調整投資專員招聘要求,并將招聘時間延長至2024年3月1日17:30,具體如下:
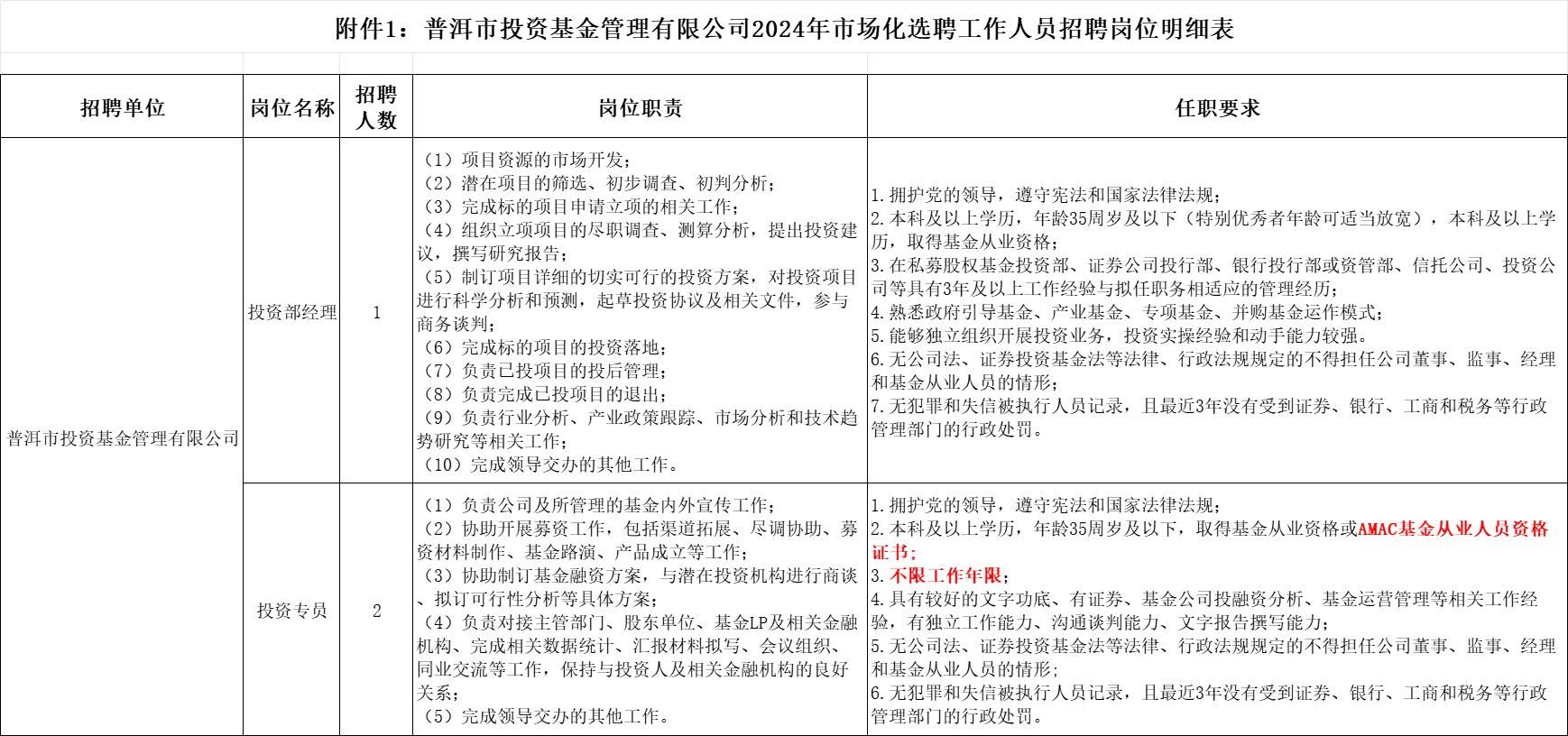
調整前:

調整后:

1.已報名崗位條件符合要求的人員全部保留,不需要重新報名;
2.其余不變,按照原公告執(zhí)行,原公告鏈接:https://mp.weixin.qq.com/s/a1zo_XbsHBoMsA4dk9UfAw
3.報名地址:云南考試服務平臺網上報名系統(tǒng)(http://baoming.ynexam.com/)。
普洱市投資基金管理有限公司
2024年2月18日
來源:http://baoming.ynexam.com/article/749


